当前位置:首 页政企前沿社会管理详细内容
冰城公安:清明假期服务不打烊
来源:中国法治 作者:  日期:2026-4-4 字体: [大][中][小]

    (本网编辑:胡万春 文:庄晶媛)为满足2026年清明节假期广大群众的办事需求,哈尔滨市公安局统筹全市户籍、出入境、交管三大类政务服务窗口,于4月4日至4月6日对外办公,全力保障群众假期办事便捷高效。

    一、户籍业务窗口

    全市各区、县(市)户政大厅及各辖区户籍派出所全部按时开放。各窗口坚守“便捷高效、贴心暖心”的服务宗旨,持续深化户籍业务“一窗式”集成服务,全面推行代办、捎办、留办、预约办、微信办、视频办、邮寄办七项便民举措,真正实现“依托小窗口、服务大民生”。具体办公信息如下:

    二、出入境业务窗口

    全市19个出入境接待大厅同步开启假期便民服务,保障群众护照、往来港澳台通行证申领、换补领等全项出入境业务办理需求。非办公时间遇出入境紧急情况,可拨打全国统一服务热线0451-12367求助。具体办公信息如下:

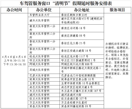
    三、交管业务窗口

    全市车驾管、交通违法处罚业务窗口同步推出假期延时服务,具体办公信息如下:

↓ [相关文章]                [发表评论(共0条)] [↑返回顶部] [打印本页] [关闭窗口]
关键字:

类别: